unity 用にmayaからmbを出力したら2つ出てしまった問題の解決メモ
mayaで武器をモデリングし出力したところ
モデルが2つ出てしまった
詳しくは知らないけどもmayaからの出力方法がまずかった模様

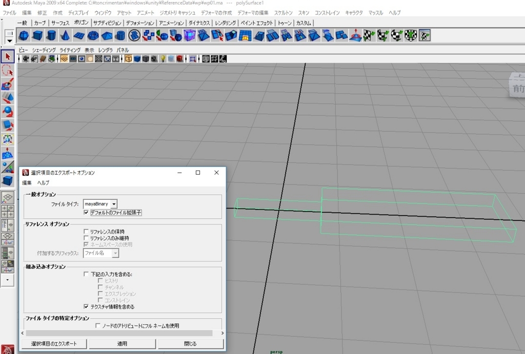
選択項目のエクスポートのオプションで
以下のようにリファレンスの保持やらなにやらの不要なオプションを外します。
すると2重に出てしまう不具合が解消されました。

前回やっつけで作ったキャラアイコンも修正しとこ。
あとエクスポータ用にmelを組むべき
mayaで武器をモデリングし出力したところ
モデルが2つ出てしまった
詳しくは知らないけどもmayaからの出力方法がまずかった模様

選択項目のエクスポートのオプションで
以下のようにリファレンスの保持やらなにやらの不要なオプションを外します。
すると2重に出てしまう不具合が解消されました。

前回やっつけで作ったキャラアイコンも修正しとこ。
あとエクスポータ用にmelを組むべき